400-186-8989
友情链接

SBW系列补偿式调压稳压器

SBW-ST系列调压稳压器是在我公司智能数控补偿式交流稳压器基础上,针对冷冻机组测试或大型实验室用户需要多档电压调节以及对用电安全的特殊需求,为该行业用户量身定制的个性化的新一代智能型快速节能稳压电源。调压稳压器采用单片机智能控制,并配以多语言液晶显示,突出表现本设备的安全性、稳定性、节能性和人性化的人机界面。同传统补偿式稳压器比较,具有智能控制与显示、快速稳压、静音节能三大显著优点。本专用稳压器采用了真有效值采样电路,能够精确检测各种电压波形的有效值,防止电磁和射频干扰,有效的滤除电网污染,并配置有RS-232接口,可实现遥控、遥测、遥信功能,微机机房专用稳压器同时具备完善的保护功能,确保各宽X厚X高 W x D x H类计算机中心、数据中心在无人值守条件下长期安全运行。

SBW-JF系列微机机房专用稳压器是为微机机房用户量身定制的个性化产品,主要用于各类计算机中心、数据中心设备配套,并用于供电条件不能满足要求游戏厅、网吧、娱乐中心等。

SBW-ST系列调压稳压器稳压器应在室内使用,正常使用条件为:

1. 环境温度:-10℃— +40℃
2. 海拔高度:<1000M
3. 相对湿度:20﹪-90%
4. 无严重影响稳压器绝缘的气体,蒸汽、化学沉积、灰尘、污垢及其其它爆炸和腐蚀性介质。
5. 安装场所无严重振动或颠簸。


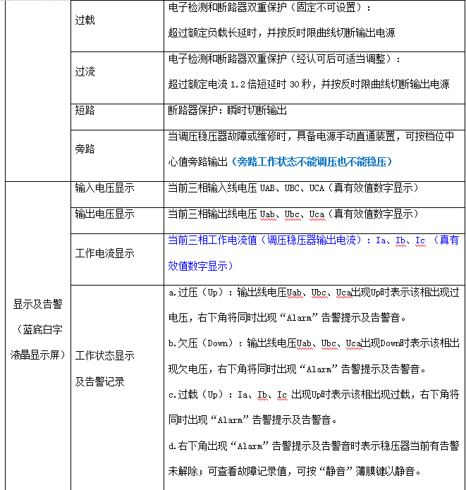
技术参数

SBW-ST系列调压稳压器技术参数指标:所有参数可定制以下仅供参考~

造型一览

SBW-ST系列调压稳压器型号规格:

资料下载
SBW-ST系列测试专用调压稳压器
立即下载
CONTACT

给我们留言

您的浏览器版本过低,请升级!