SBW-ST系列调压稳压器是在我公司智能数控补偿式交流稳压器基础上,针对冷冻机组测试或大型实验室用户需要多档电压调节以及对用电安全的特殊需求,为该行业用户量身定制的个性化的新一代智能型快速节能稳压电源。调压稳压器采用单片机智能控制,并配以多语言液晶显示,突出表现本设备的安全性、稳定性、节能性和人性化的人机界面。同传统补偿式稳压器比较,具有智能控制与显示、快速稳压、静音节能三大显著优点。本专用稳压器采用了真有效值采样电路,能够精确检测各种电压波形的有效值,防止电磁和射频干扰,有效的滤除电网污染,并配置有RS-232接口,可实现遥控、遥测、遥信功能,微机机房专用稳压器同时具备完善的保护功能,确保各宽X厚X高 W x D x H类计算机中心、数据中心在无人值守条件下长期安全运行。
SBW-ST系列控制方式:32位单片机控制、抗谐波干扰、三相平均真有效值采样;参数设置:代码显示、数字参数调整;
操作方式:薄膜轻触开关;
显示载体:液晶触摸显示屏
本系列产品具有容量大、效率高、无波形畸变、电压调节平稳、适应感性、容性、阻性负载,能承受瞬间超载,可长期连续工作,手控自控随意切换以及体积小、重量轻、使用安全方便、运行可靠等特点;可广泛应用于一切需要调节并稳定输出电压的场所
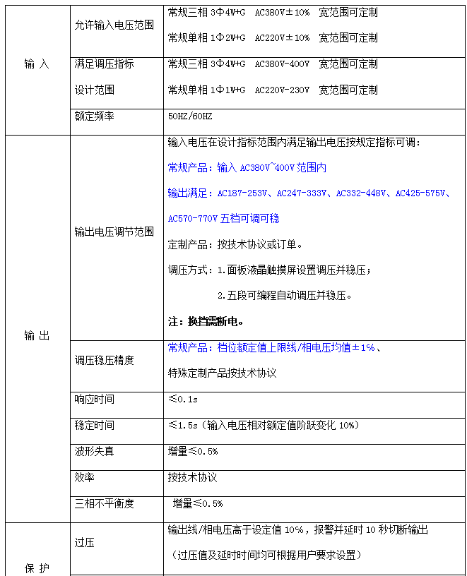
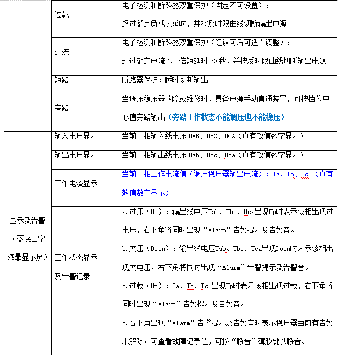
SBW-ST系列调压稳压器参数指标:所有参数皆可按需定制,以下常规仅供参考~




SBW-ST系列调压稳压器型号规格: